/

@艺考生,公告来了!11月30日开考

2024-10-28 08:15:29 阅读量:

2024-10-28 08:15:29

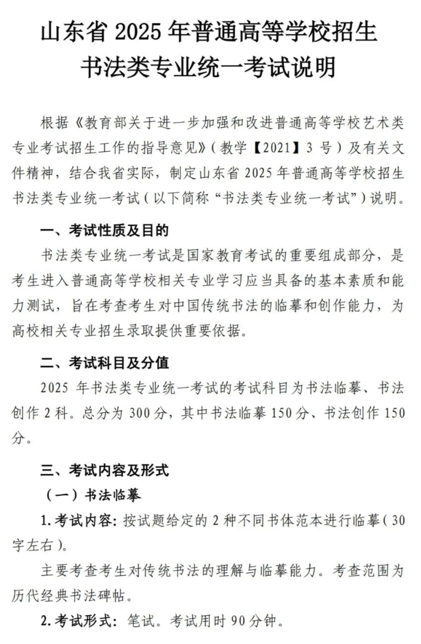
今天,省教育招生考试院发布公告,根据国家统一部署要求,2025年我省普通高校招生艺术类专业中的美术与设计类、书法类、舞蹈类、音乐类、播音与主持类和表(导)演类专业实行省级统一考试


PART01
一、考试形式
(一)美术与设计类、书法类专业采取笔试形式。
(二)音乐类专业采取笔试+现场录制形式。
(三)表(导)演类(戏剧影视导演方向)专业采取笔试+现场面试形式。
(四)舞蹈类、播音与主持类、表(导)演类(戏剧影视表演、服装表演方向)专业采取现场面试形式。

PART02
二、考试时间及地点

图片

图片

相关类别面试具体结束时间以编场时间为准。

PART03
三、考试说明
(具体内容见下文)
1.图片山东省2025年普通高等学校招生美术与设计类专业统一考试说明.pdf
2.图片山东省2025年普通高等学校招生书法类专业统一考试说明.pdf
3.图片山东省2025年普通高等学校招生舞蹈类专业统一考试说明.pdf
4.图片山东省2025年普通高等学校招生音乐类专业统一考试说明.pdf
5.图片山东省2025年普通高等学校招生播音与主持类专业统一考试说明.pdf
6.图片山东省2025年普通高等学校招生表(导)演类专业统一考试说明.pdf


PART04
四、重要提醒
我省艺术类专业各类别统考仅在规定的时间组织一次考试,不组织也不允许第三方组织任何形式的跨区域“模拟考试”,请广大考生注意甄别,谨防上当受骗。


山东省教育招生考试院

2024年10月25日


美术与设计类专业统一考试说明

图片

图片

图片


书法类专业统一考试说明

图片

图片

图片


舞蹈类专业统一考试说明

图片

图片

图片

图片

图片


音乐类专业统一考试说明

图片

图片

图片

图片


播音与主持类专业统一考试说明

图片

图片


表(导)演类专业统一考试说明

图片

图片

图片

图片

图片

图片

图片

图片

图片


编辑:王琛
一级审核:谢国强
级审核:宋滢
级审核许珊珊


0
此为临时链接,仅用于预览,将在短期内失效。 ×

齐点淄博