/

我市获75项省级教育数字化奖项

2025-07-28 08:53:50 阅读量:

2025-07-28 08:53:50

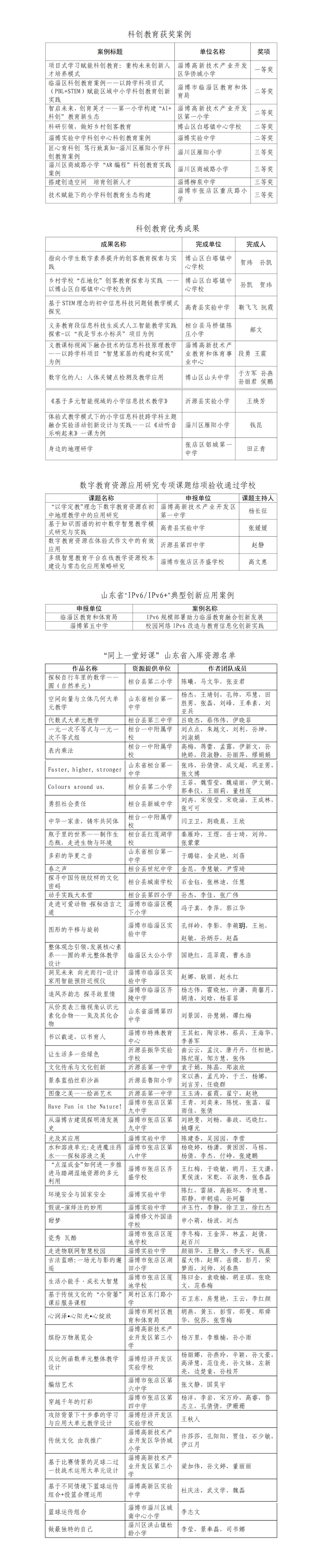
近日,山东省教育厅和省电教馆公布多项评选结果,我市在科创教育实践、数字教育资源建设、IPv6创新应用等领域斩获佳绩,共获得75项省级奖项,充分彰显了我市教育数字化工作的丰硕成果。

中小学科创教育方面,在山东省科创教育案例和成果评选活动中,高新区华侨城小学《项目式学习赋能科创教育:重构未来创新人才培养模式》脱颖而出,荣获科创教育案例一等奖,临淄区《以跨学科项目式(PBL+STEM)赋能区域中小学科创教育创新实践》等7个案例分别获得二等奖和三等奖,博山区白塔镇中心学校《指向小学生数字素养提升的创客教育探索与实践》、张店区铝城一中《身边的地理研学》等9项论文和著作类成果被评为科创教育优秀成果,展现了我市在创新人才培养模式上的积极探索。

数字教育资源建设方面,张店区齐盛中学《多级智慧教育平台在线教学资源校本建设与常态化应用策略研究》等4项山东省数字教育资源应用研究专项课题通过结项验收,《市域义务教育阶段学生人工智能素养培育的问题审视与路径优化研究》等3项课题立项省人工智能课题。淄博实验中学《光及其应用》等42件学科类资源、桓台县第四小学《动手实践大本营》等7件素质类资源入选山东省“同上一堂好课”优秀入库资源,为全省师生提供了类型丰富的优质教学资源。

网络技术创新应用方面,临淄区《IPv6规模部署助力临淄教育融合创新发展》和淄博第五中学《校园网络IPv6改造与教育信息化创新实践》两个案例,成功入选全省“IPv6/IPv6+”典型创新应用案例。

下一步,我市将深入贯彻落实全国、省市教育大会关于教育数字化工作的部署要求,认真抓好《教育部等9部门关于加快推进教育数字化的意见》《山东省教育厅等10部门关于印发<山东省“人工智能+教育”实施方案>的通知》等文件落实,推进国家智慧教育公共服务平台全域应用和人工智能技术在教育全流程深度融入,加强优质数字教育资源建设,书写智能时代教育高质量发展新篇章。

图片

来源:淄博教育发布

淄博市融媒体中心制作

0
此为临时链接,仅用于预览,将在短期内失效。 ×

齐点淄博